FX168财经报社(香港)讯 时隔三年后,民生银行太原分行再领重磅罚单。据中国银保监会官网披露,山西银保监局近日向民生银行太原分行开出一张1710万元的罚单,剑指该分行理财、贷款业务中存在违规兜底或隐性担保等行为。此外,该分行原行长、副行长等7名相关责任人一同被罚。
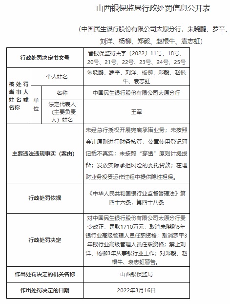
3月19日,中国银保监会网站披露的罚单显示,民生银行太原分行因存在6项违法违规问题,被责令改正并处以罚款1710万元。山西银保监局于2022年3月16日作出前述处罚决定。
具体来看,6项违法违规事实主要包括:未经总行授权开展兜底承诺业务、未按照会计原则进行财务核算、公章使用登记簿记载不真实、未按照“穿透”原则计提拨备、发放实际承担风险的委托贷款、在理财业务投资运作过程中提供隐性担保。与此同时,7名相关负责人一同被罚。其中,民生银行太原分行原行长朱晓鹏被取消5年银行业高级管理人员任职资格;民生银行太原分行原副行长罗平被取消3年银行业高级管理人员任职资格。此外,刘洋、杨柳被禁止3年从事银行业工作;郑毅、赵根牛、袁志虹分别被警告。

(截图来源:山西银保监局)
公开资料显示,民生银行太原分行成立于1998年2月,是民生银行在中西部地区最早设立的分支机构,也是最早入驻山西的首家新型股份制银行,目前行长为王军,而此次被罚的朱晓鹏曾任民生银行太原分行行长,2015年卸任;罗平曾任民生银行太原分行副行长。
民生银行太原分行这则千万级罚单将“刷新”山西银保监局开出的罚单纪录,而此前最大额度的罚单则是中信银行太原分行同样因为违规提供兜底承诺于2021年3月被罚600万元。
这不是民生银行太原分行首次被重罚,早在2019年6月其便由于贷款用途不合规等原因被山西银保监局罚款480万元。
据公开资料统计,2022年迄今已有4家银行收到千万元级别的大额罚单。在民生银行之前,东亚银行、青农商行、网商银行分别收到1674万元、4410万元、2236.5万元罚单。除贷款业务外,银行的信息收集与管理成为新的监管重点。
一位银行业分析人士表示,罚单的金额和违规事由是监管部门关注重点的直接体现。从今年的巨额罚单可以看出,除了信贷流向管控这个常规的事项外,对信用信息的采集与管理已成为新的监管重点。
【广告】微信扫码,领体验账户赢真金白银!
手机用户请截屏保存二维码,用微信扫一扫调取图片识别。
